浙江省风景名胜区协会
Provincial Park Association of Zhejiang
协会公众号
登录
注册
退出
끠
搜索
网站首页
协会简介
协会动态
文旅资讯
景区访谈
党建清廉
规章制度
网站首页
ꄲ
规章制度
ꄲ
信息公开
ꄲ
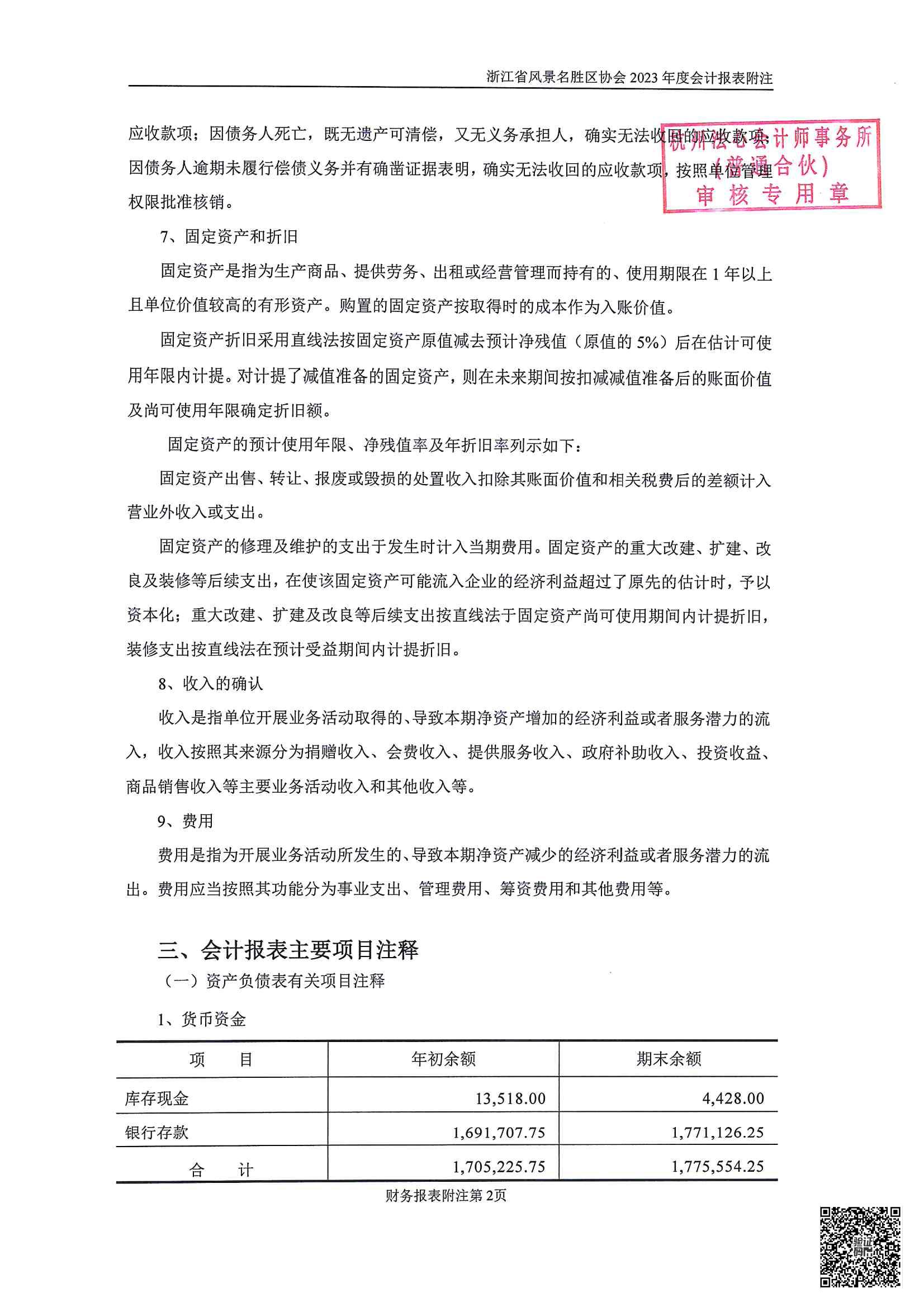
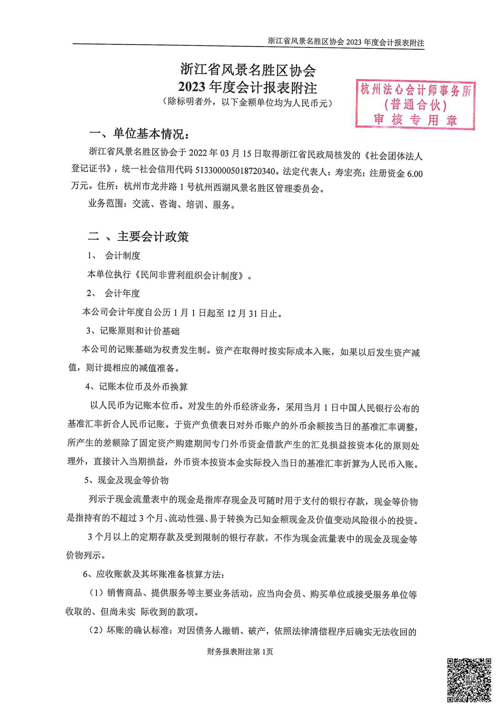
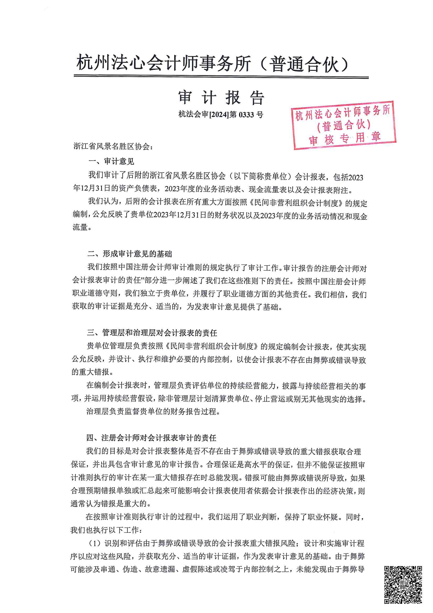
浙江省风景名胜区协会2023年审计报告
浙江省风景名胜区协会2023年审计报告
ꂃ
上一篇:
无
ꁹ
下一篇:
无
本网站由阿里云提供云计算及安全服务
本网站支持
IPv6
本网站由阿里云提供云计算及安全服务
本网站支持
IPv6
本网站由阿里云提供云计算及安全服务
本网站支持
IPv6
本网站由阿里云提供云计算及安全服务
本网站支持
IPv6